于东来事件大结局?官方表态!才被疑偷漏税,胖东来总算不用关了
在当下这个信息如潮水般涌来的时代,一家商场的风吹草动竟能掀起惊涛骇浪,成为大众瞩目的焦点,你敢信?可这,就真真切切地发生在了胖东来身上vrc系统开发。这个以 “良心食品”“极致服务” 闻名遐迩,从麦田生长之地崛起的商业传奇,近来却深陷舆论的漩涡,创始人于东来更是被推到了风口浪尖之上,这背后究竟有着怎样的故事呢?让我们一探究竟。

人怕出名猪怕壮,胖东来的声名远扬,似乎也引来了一些人的 “眼红”vrc系统开发。微博上,经济学家宋清辉直言胖东来是 “靠流量活着的企业”,这般恶意评价,宛如一记重拳,砸向了胖东来。但于东来可不是任人拿捏的软柿子,他果断选择起诉,用法律武器捍卫企业的尊严。这一举动,不仅展现了于东来对胖东来品牌的珍视,更彰显了他绝不向恶意诋毁低头的决心。在商业竞争日益激烈的今天,品牌声誉就是企业的生命线,于东来的反击,无疑给众多企业树立了一个榜样:面对无端抹黑,必须勇敢站出来。

然而,一波未平一波又起vrc系统开发。有着 “赤子之心”、在抖音坐拥 300 多万粉丝的于东来,因一条抖音视频陷入了新的舆论风暴。他在视频中宣称,胖东来旗下员工结婚不允许要彩礼或付彩礼,若做不到,公司将从制度建设上取消一切福利。于东来的出发点或许是美好的,他试图通过公司制度的约束,引导员工节俭,摆脱物质的束缚。可在当下彩礼问题本就敏感且备受争议的社会环境下,他的这一做法引发了诸多 “不和谐” 的声音。部分网友指责于东来没有边界感,过度强硬地干涉员工的私人生活,认为公司制度不应延伸至员工的婚姻事务。但令人意想不到的是,没过几天,于东来便在抖音公开发声,坦诚自己的方式方法存在问题,尽管心愿是好的。他这份勇于承认错误的真性情,赢得了不少网友的调侃与赞赏:“于总,真性情!”
展开全文

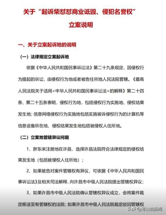
如果说前面的争议还只是小打小闹,那么接下来的这场风波,则堪称一场 “狂风暴雨”vrc系统开发。今年 4 月,抖音网红 “柴怼怼” 突然向于东来和胖东来开炮,言辞激烈地称 “胖东来商超,用低成本的玉石获取百倍的暴利”,甚至大放厥词 “胖东来 3 万元玉石品质劣于同业 3 千元产品”。此言论一出,舆论哗然。这个 “柴怼怼” 究竟是何许人也?原来,他是抖音平台上一个小有名气的玉石鉴别与售卖主播,其带货的新疆和田玉手镯单价高达 19800 元。部分网友猜测,他对胖东来的诋毁或许源于商业竞争,见胖东来在玉石销售领域影响力渐大,便心生嫉妒,妄图通过抹黑胖东来为自己的带货事业谋取更多利益。面对这般诋毁,于东来的火爆脾气怎能容忍?4 月 30 日,胖东来迅速公布了起诉 “柴怼怼商业诋毁、侵犯名誉权” 的通知书。

本以为 “柴怼怼” 会就此收敛,可他却变本加厉vrc系统开发。在评论区公然宣称自己讨厌河南,这种充满地域歧视的言论,瞬间点燃了大众的怒火,无疑是在挑战社会的底线。不仅如此,面对胖东来追责的 500 万赔偿,他不但毫无惧色,还在直播间质疑于东来偷税漏税,甚至信誓旦旦地表示自己手握证据。这些谣言如同毒瘤一般,迅速扩散,严重影响了胖东来和于东来的声誉。但于东来可不是轻易会被打倒的,这一次,他选择正面出击,在抖音平台直接发视频称:“如果不让柴怼怼这种随意诬蔑伤害他人的行为受到应有的处罚,我会主动关闭或永远离开胖东来这个企业!” 一直以来,于东来都以宽厚、真诚示人,此番如此愤怒,可见 “柴怼怼” 的行为已彻底触碰到了他的底线。

好在正义或许会迟到,但永远不会缺席vrc系统开发。抖音官方在 5 月 3 日发布通报,认定 “柴怼怼” 的 29 条视频涉嫌侵权,相关内容全部下架,其账号也被限制投稿权限一个月。这一裁决,无疑是对胖东来的有力支持。同时,“柴怼怼” 也被自己的 “同行” 公开批评,有同行指出他直播间售卖的 1880 元新疆和田玉手串,在河南玉器市场成本仅 10 块。还有网友爆料他在直播间售卖包治百病的三无产品。至此,“柴怼怼” 的真实面目暴露无遗。而在网络上,网友们也纷纷站出来,用实际行动支持胖东来。他们列举胖东来的种种善举,从高工资、长年假到各种贴心关怀,无一不展现出胖东来对员工的尊重和关爱。这些善举的曝光,形成了一场声势浩大的 “反向应援”。至于 “柴怼怼” 质疑的偷税漏税问题,截至目前,没有任何官方消息予以证实。

这场围绕胖东来和于东来的舆论风波,犹如一面镜子,映照出当下商业环境的复杂与浮躁vrc系统开发。于东来和胖东来在其中的遭遇,令人唏嘘不已,但他们的应对方式,也赢得了众多人的尊重。于东来始终坚守着自己的初心,无论是对员工的关怀,还是对企业声誉的捍卫,都展现出了他的真性情与大格局。胖东来在面对恶意诋毁时,毫不退缩,坚决用法律武器维护自身权益,这种精神值得每一个企业学习。而那些不理智的行为,如恶意诋毁、造谣生事等,最终都受到了应有的惩罚。希望在未来,商业环境能够更加清朗,像胖东来这样坚守良心、用心经营的企业能够走得更远,创造更多的商业传奇,也为社会传递更多的正能量。






评论